VKPHT. Описание системы R4 (24Q1)
Назначение документа
Настоящий документ содержит функциональное описание коробочного решения платформы VK People Hub Talent, далее – Система.
В документе описаны Модули, Сервисы и автоматизируемые процессы, входящие в состав коробочного решения.
Описание системы
VK People Hub Talent – система управления талантами и опытом работников. Это открытая и гибкая российская цифровая Система, в основе которой лежит анализ больших данных. Решение позволяет автоматизировать важнейшие этапы жизненного цикла работника в компании, предоставляет удобные инструменты мониторинга и аналитики по автоматизируемым процессам.
Функциональные модули и сервисы Системы
PLT Модуль «Базовая функциональность»
Модуль позволяет:
- работнику ознакомиться с организационной структурой компании, осуществить поиск коллег и просмотреть основную информацию о них, перейдя в личный профиль;
- руководителю отслеживать ключевые метрики подчиненного подразделения, помогает ориентироваться в процессе принятия решений по команде;
- работнику вести свой проектный опыт в профиле;
- анализировать соответствие того или иного кандидата на проектную должность.
CDP Модуль «Карьера и развитие»
Модуль позволяет:
- сформировать цифровой профиль, аккумулирующий информацию по работнику (опыт, навыки, достижения) для самопрезентации работника в компании и для принятия решений по работникам в части карьеры, развития и отбора;
- сформировать индивидуальный план развития работника и отследить прогресс его выполнения;
- сформировать пул преемников/кадровый резерв на критические/ключевые позиции, рассчитать защищенность позиций;
- выполнять поиск и отбор работников на основании данных их профиля;
- запускать карьерные опросы, поставляемые в коробочном решении;
- создавать собственные опросы, исходя из потребностей бизнеса и получать информацию по результатам прохождения опросов
PM Модуль «Оценка»
Модуль позволяет:
- организовать процесс оценки компетенций работников и определить уровень соответствие работников занимаемым позициям;
- сформировать профили должностей;
- работнику ввести свой профиль компетенций.
- CDP Модуль «Карьера и развитие»;
ONB Модуль «Адаптация»
Модуль позволяет:
- оказать поддержку новым работникам со стороны наставника (бадди) и руководителя для быстрой адаптации в компании с первого дня работы;
- отслеживать прогресс адаптации каждого нового работника, принимать решения по адаптации работника, а также получить обратную связь от всех участников процесса.
ADM Модуль "Управление правами доступа"
Модуль позволяет:
- Автоматизировать процессы управления правами доступа.
- Вести справочники системы (НСИ) через панель администрирования.
- Управлять полномочиями пользователей через панель администрирования.
- Управлять ролями через KeyCloack.
CFG Модуль "Управление конфигурацией"
Модуль позволяет:
- Автоматизировать процессы управления конфигурацией Системы.
- Вести справочники системы (НСИ) через панель администрирования.
INT Модуль "Управление интеграцией"
Модуль позволяет:
- Регистрировать шаблоны, их структуру, проверки и разрешенные типы, скачивать пустые шаблоны.
- Конфигурировать правила обработки шаблонов.
- Выполнять сценарий интеграции данных через мастер методы: поток по группе правил обработки шаблонов.
- Выполнять сценарий интеграции данных пошагово.
- Просматривать результаты интеграции.
- Выгружать отчетные формы.
AWA. Модуль "Управление нотификациями"
Модуль позволяет:
- Вести справочники системы (НСИ) через панель администрирования.
- Настраивать события уведомлений.
- Настраивать шаблоны уведомлений, с выводом динамически формируемых полей (токенов).
- Настраивать вычисляемых получателей уведомлений.
- Настраивать ручные рассылки.
- Просматривать подробный журнал уведомлений (статусы, подробные данные по уведомлению).
BPS. Модуль "Управление фоновыми программами"
Модуль позволяет:
- Настраивать запуск фоновых программ (периодичность).
- Вручную запускать фоновых программ.
- Отменять ручной запуск фоновых программ.
- Просматривать подробный журнал фоновых программ (статусы, данные о результатах работы фоновой программы).
Глоссарий
Адаптация – это оказание помощи вновь принятому работнику в усвоении и принятии норм и правил, существующих в компании, создание позитивного образа компании и приобщение к корпоративной культуре.
Готовность к ротации – это готовность работника к перемещениям и мобильности.
Готовность преемника – это срок подготовки приемника, по истечении которого он будет готов полноценно и без потери качества заменить текущего работника.
Задача плана адаптации – это описание действий, которые необходимо выполнить адаптируемому в течение указанного срока для успешного прохождения адаптации на новом рабочем месте.
Защищенность позиции – это оценка возможности оперативной замены работников, ведущих бизнес-процессы в компании, и наличие подготовленных работников, способных полноценно и без потери качества заменить текущего работника.
Индивидуальный план адаптации (ИПА) - это комплекс задач, помогающий новому работнику в адаптации к рабочей среде компании и его подготовке к началу трудовой деятельности в новой должности. План адаптации включает в себя: чек-лист, полезные материалы, обучающие материалы, опросы.
Индивидуальный план развития (далее ИПР) – это план, содержащий список развиваемых компетенций (в зависимости от желаемой траектории развития, целевой позиции или карьерного трека работника) и развивающих мероприятий, сформированный индивидуально для каждого работника.
Индивидуальный профиль компетенций работника – это набор компетенций, описывающих конкретного работника.
Индивидуальные цели – это цели работников.
Каталог компетенций – это единый структурированный перечень компетенций.
Компетенция – это определенные навыки, знания и личностные особенности, влияющие на стиль и продуктивность работы специалиста.
Критичность позиции – это степень защищенности бизнес-процесса, заключенного в рамках позиции.
НСИ – это нормативно-справочная информация.
Модуль Системы – это набор функциональности (страниц Системы), относящейся к одному из автоматизируемых процессов.
Обучающие материалы – это набор различного рода информационных материалов, необходимых для изучения и формирования у работника знаний и умений в определенной области.
Опрос карьерного планирования – это инструмент исследования ключевых факторов мотивации, готовности к лидерству, мобильности, опережающему развитию, а также готовности к передаче знаний и экспертизы.
Оценка 360 (270, 180, 90) – это метод оценки персонала для определения уровня развития компетенций работника путем заполнения специально разработанного опросника (анкеты) несколькими экспертами (рабочим окружением работника – руководителями, подчиненными, коллегами).
Полезные материалы (по адаптации) – это свод материалов в рамках процесса адаптации, сгруппированных в соответствии с ролью работника (Новый работник/Руководитель/Бадди).
Позиция – это позиция штатного расписания.
Преемник – это подготовленный работник, способный полноценно и без потери качества заменить текущего работника.
Проектный опыт работника – это информация об участии работника в проектной деятельности, как внутри компании (корпоративный проектный опыт), так и в других компаниях/предыдущих местах работы (внешний проектный опыт).
Профиль должности – это структурированный перечень компетенций для определенной позиции с указанием уровня их развития, необходимого для эффективного выполнения задач.
Развиваемые компетенции – это компетенции для развития работником в соответствии с ИПР в ближайший период, исходя из выбранных траекторий развития или целевой позиции.
Сервис Системы – это инструмент, позволяющий визуализировать данные и аналитику в соответствии с возможностями Системы.
Траектория развития – это выбираемое работником направление развития, определяющее набор компетенций для развития. Траектория развития предполагает развитие в выбранном направлении, затем при желании работника она может быть изменена.
Целевая позиция – это должность, на которую работник является преемником/резервистом.
Чек-лист (плана адаптации) – это список задач, сгруппированных по периодам программы адаптации, с возможностью отмечать выполнение каждой задачи. Для каждого участника процесса адаптации формируется отдельный чек-лист согласно его роли.
PLT Модуль «Базовая функциональность»
Цель Модуля – хранение и визуализация учетно-кадровых данных и обеспечение стабильной работы Модулей Системы.
Задачи модуля:
- Удобная навигация работников по Модулям Системы.
- Ознакомление работника с организационной структурой компании (линейная, функциональная, проектная).
- Обеспечение возможности поиска и просмотра информации о работниках компании.
- Ведение личных профилей работников, ознакомление с профилями других работников.
- Предоставление руководителю доступа к актуальной информации (метрики, сводная статистика по процессам) о подчиненном подразделении.
- Предоставление работнику возможности ведения своего проектного опыта в профиле.
- Возможность анализировать соответствие того или иного кандидата на проектную должность.
- Возможность ведения справочников системы (НСИ) через панель администрирования.
- Возможность управления ролями пользователей через панель администрирования.
Схема Модуля

Рисунок – Схема процесса PLT Модуля «Базовая функциональность»
Описание Модуля
Таблица – Описание процесса
| Описание | Роли-участники | Результат |
| PLT1 «Главная страница» | ||
После авторизации пользователь попадает на главную страницу Системы. Главная страница содержит базовую информацию, необходимую для работы с системой, а также осуществляет функцию навигации. Наполнение страницы: Раздел "Моя команда" с возможностью перехода в профили коллег при клике по фото. Раздел формируется в зависимости от роли пользователя:
Кнопки перехода в сервис "Организационная структура". Кабинет роли (кабинет работника, кабинет руководителя, управление талантами, справочники, администрирование), содержащий меню со страницами системы, доступными для пользователя в соответствии с ролью.
| Все пользователи | Просмотр данных Главной страницы |
| PLT2 «Организационная структура» | ||
В Системе возможна визуализация разных видов структур: линейной (административной), функциональной, проектной. Табличное представление организационной структуры: Пользователь может просматривать организационную структуру в табличном виде и осуществлять поиск и применять фильтры по данным, отображаемым в таблице. В разделе «Моя команда» пользователь видит перечень работников (в соответствии с ролью) и данные по ним:
В разделе «Все работники» пользователь видит организационную структуру (линейная, функциональная, проектная) всей компании, перечень работников и данные по ним. Дерево организационной структуры: Пользователь может просматривать структуру в виде дерева (органиграммы) и осуществлять поиск.
| Все пользователи | Просмотр данных организационной структуры |
| PLT3 «Профиль работника» | ||
Работник может просматривать свой профиль, и наполнять его данными в части редактируемых разделов (кроме данных, получаемых из учетной кадровой системы). В своем профиле Работник видит информацию, полученную из кадровой системы, а также аналитические разделы, агрегирующие данные из других Модулей Системы. Пользователь с ролями Работник, Руководитель или HR может просматривать (редактирование недоступно) профили других работников (коллег) и видеть данные, доступные в соответствии с полномочиями роли.
| Работник Работник, Руководитель, HR | Просмотр данных профиля работника |
| PLT4 «Профиль подразделения» | ||
Руководитель может просматривать профиль своего непосредственно подчиненного подразделения, содержащий следующие разделы: 1. Боковой раздел c ключевыми данными о подразделении из кадровой системы. 2. Аналитический раздел «Общие сведения», который содержит метрики:
Также в разделе представлена таблица нижестоящих подразделений, содержащая следующие сведения: наименование подразделения, руководитель подразделения, штатная численность, количество вакансий, доля заполненных штатных должностей подразделения. Возможно перейти к просмотру профиля каждого из нижестоящих подразделений. 3. Раздел «Компетенции команды» содержит: подраздел «Статистика по компетенциям» по всем компетенциям, привязанным к личным профилям работников в разбивке по типам компетенций;
4. Раздел «Преемственность» содержит:
5. Раздел «Оценка» содержит статистические данные о мероприятиях оценки работников подчиненного подразделения. 6. Раздел «Обучение» содержит статистические данные об обучающих мероприятиях и истекающих сертификатах работников подчиненного подразделения. 7. Раздел «Кадровый резерв» содержит статистические данные по согласованию резервистов, риску возникновения вакансии, защищенности позиций 8. Раздел «ИПР» содержит статистические данные об индивидуальных планах развития работников подчиненного подразделения. 9. Раздел «Отсутствия» содержит данные о фактических отсутствиях работников подчиненного подразделения. 10. Раздел «Взыскания» содержит данные о взысканиях работников подчиненного подразделения. | Руководитель | Просмотр данных профиля подразделения |
| PLT5 «Ролевая модель», «Администрирование» | ||
Пользователь с полномочиями назначения ролей может назначить работников из оргструктуры на существующие роли системы путем выбора работника из организационной структуры. Либо удалить уже назначенных на роль работников. Кроме административной панели присвоения ролей и полномочий, доступна административная панель «Справочники», позволяющая вести НСИ в системе, а также панель «Администрирование», которая позволяет вести настройки отдельных экранов и процессов локально. | Администратор ролей | Управление ролями пользователей |
| PLT6 «Проектная структура» | ||
Система позволяет хранить данные проектной структуры и визуализировать данные структуры на экранах процесса. Доступна работа с данными справочника проектов, составом и ролями проектных команд. Также доступно ведение проектного опыта пользователем системы. Работнику доступен редактируемый раздел "Проектный опыт" в личном профиле, в котором он может указать данные о своем участии в проектах за прошлые периоды (в том числе в предыдущих компаниях) и текущие проекты. Компетенции, роли, направления деятельности участвуют в формировании аналитического профиля работника в разделе "Аналитика" и позволяют анализировать соответствие того или иного кандидата на проектную должность. | Работник, Руководитель, HR | |
Функции системы
PLT1 «Главная страница
- настраиваемое при внедрении Системы меню для различных системных ролей;
- возможность перехода между функциональными блоками из любого экрана, поиск функций Системы в каталоге;
- возможность вывода специализированных пунктов меню для работников с определенными свойствами;
- возможность изменения контекста отображаемых панелей применением фильтрации;
- возможность настройки меню и доступов на уровне бизнес-администратора Системы от Заказчика.
PLT2 «Организационная структура»
- интеграция (наследование) организационной структуры из учетной кадровой системы;
- интеграция (хранение) списка объектов организационной структуры (подразделений, штатных единиц и т.д.) и других структур в рамках проекта внедрения;
- интеграция (наследование) организационной, функциональной и проектной структуры из учетной кадровой системы;
- интеграция (наследование) истории назначений работников и вакансий из учетной кадровой системы.
PLT3 «Профиль работника»
- интеграция (хранение) списка работников и физических лиц из учетной кадровой системы;
- хранение информации по работнику из учетной кадровой системы;
- хранение данных иных физических лиц, не являющихся штатными работниками;
- настраиваемая в рамках внедрения структура разделов профиля работника и отдельных показателей под различные роли;
- настройка пользователем/бизнес-администратором видимости разделов профиля для различных ролей;
- средства поиска (и формирования выгрузки) работников по наличию определенного проектного опыта и компетенций.
PLT4 «Профиль подразделения»
- настраиваемая в рамках внедрения структура разделов профиля подразделения и отдельных показателей.
PLT5 «Ролевая модель»
- наличие встроенных ролей;
- возможность расширение НСИ состава ролей в рамках локальных процессов заказчика на этапе старта внедрения системы;
- присвоение ролей пользователям средствами администратора;
- настройка в рамках внедрения автоматического присвоения ролей и полномочий пользователям через положение в организационной структуре;
- поддержка автоматического определения функциональной роли через организационную структуру и схему бизнес-процессов - перечень согласующих, перечень информируемых и др.;
- разграничение прав доступа к просмотру и редактированию информации в Системе в соответствии с ролевой моделью;
- возможность присвоения полномочий в рамках юридического лица, группы юридических лиц на уровне настройки при внедрении;
- возможность просмотра перечня пользователей и их доступов на уровне бизнес-администратора.
В системе предусмотрено три типа ролей:
1. Автоматически назначаемая роль: данный тип ролей является вычисляемым на основе данных организационной структуры и присваивается работнику автоматически без участия администратора.
- Работник – любой работник компании;
- Руководитель – линейный (административный) руководитель работника.
2. Роли, назначаемые администратором ролей и доступов:
- HR – работник компании, выполняющий административный контроль за соответствующим автоматизируемым процессом. Роль может быть декомпозирована по принципу разделения ответственности за функцию в процессе;
- Администратор системы работник компании, выполняющий функции администрирования системы локально (настройка ролей и прав доступа, ведение справочников НСИ, настройка локальных конфигураций через административные панели).
3. Роли, которые присваиваются пользователю в ходе бизнес-процесса с определенным бизнес-процессом организационным объемом.
- Новый работник – работник компании, которому назначена программа адаптации. Согласно бизнес-процессу адаптации, у каждого Нового работника есть Руководитель и назначенный помощник – Бадди;
- Бадди – работник Компании, назначенный в качестве наставника для нового работника. Бадди непосредственно на рабочем месте или в процессе работы передает свои знания и опыт новым работникам, знакомит их со спецификой работы, способствует построению взаимоотношений в новом коллективе или в новой должности.
Принцип присвоения ролей
Одному пользователю может быть присвоено несколько ролей в Системе.
В коробочную поставку входят роли Работник и Руководитель. Финальный состав ролей обсуждается с Заказчиком.
Каждой роли предоставляется доступ к кабинетам и страницам Системы, в зависимости от полномочий роли (возможно расширить состав кабинетов пользователей при наличии других ролей):
- Кабинет работника (все роли);
- Кабинет руководителя (роль Руководитель);
- Управление талантами (роль HR);
- Администрирование (роль Администратор системы).
CDP Модуль «Карьера и развитие»
Назначение модуля – автоматизация процессов:
- управление индивидуальными планами развития (далее ИПР);
- управление преемственностью;
- управление карьерным планированием;
В модуле «Карьера и развитие» предусмотрены следующие роли»:
- работник;
- руководитель;
- сотрудник HR (Ответственный за процесс Управление карьерой и развитием);
Задачи модуля:
- Обеспечить кадровую защищенность, выявить талантливых, мобильных, высокопотенциальных работников, обеспечить реализацию их планомерной подготовки к замещению критичных позиций.
- Сформировать культуру преемственности, предоставить руководителям возможность сформировать пул преемников на критичные позиции.
- Предоставить работникам возможность выбора направления своего развития и формирования индивидуальных планов развития.
Схема Модуля

Рисунок Схема процесса CDP 1 «Управление индивидуальными планами развития»
CDP1 «Управление индивидуальными планами развития»
Описание процесса
Общая информация: процесс реализуется регулярно, имеет возможность настройки частоты проведения.
НСИ процесса:
- каталог компетенций;
- тип форм развития;
- группы форм развития;
- формы развития;
- статусы формирования ИПР.
Таблица – Описание процесса
| Описание | Участники | Результат |
| CDP 1.3 «Ведение каталога форм развития» | ||
Добавление форм развития:
Администрирование каталога форм развития: Ответственный за процесс Управление карьерой и развитием (HR) по мере необходимости редактирует (доступно в части всех редактируемых параметров) или удаляет формы развития в каталоге. Отредактированные формы развития отображаются в каталоге и доступны пользователям при формировании ИПР. Удаленные формы развития пропадают из каталога и становятся недоступны пользователям. | Ответственный за процесс Управление карьерой и развитием (HR) | Каталог форм развития |
| CDP 1.4 «Формирование ИПР» | ||
Создание ИПР по траектории развития: Работник выбирает одну или две траектории развития (но не более), указывает вес для каждой траектории. Сумма весов по двум траекториям должна быть равна 100%. Работник выбирает компетенции, которые будет развивать в заполняемом ИПР, исходя из выбранных траекторий развития. При выборе развиваемых компетенций работник может ориентироваться на:
Работник задает формы развития и мероприятия для каждой из развиваемых компетенций. Работник направляет ИПР на согласование руководителю. Согласование ИПР: До согласования ИПР руководителем работник при необходимости отзывает ИПР на доработку, либо ожидает согласования ИПР руководителем. Руководитель согласовывает ИПР и назначает дату проведения диалога, либо отправляет ИПР на доработку. При получении ИПР на доработку, работник вносит корректировки в ИПР и повторно отправляет на согласование руководителю. В случае доработки ИПР работником, руководитель согласовывает доработанный ИПР и назначает дату проведения диалога. После проведения диалога вне Системы, работник или руководитель подтверждают проведение диалога и при необходимости вносят корректировки в ИПР. После подтверждения факта проведения диалога руководитель утверждает ИПР работника. Ответственному за процесс Управление карьерой и развитием (HR) доступен мониторинг согласования ИПР работников. |
Работник Работник Руководитель Руководитель Ответственный за процесс Управление карьерой и развитием (HR) | Индивидуальный план развития работника |
| CDP1.7 «Мониторинг ИПР» | ||
Руководителю и Ответственному за процесс Управления карьерой и развитием (HR) доступен мониторинг формирования и согласования ИПР Работников.
| Ответственный за процесс Управление карьерой и развитием (HR)
| Индивидуальный план развития работника |
Таблица – Взаимодействие процесса с модулями и сервисами Системы
| Данные, получаемые из других модулей/сервисов Системы | Наименование модуля/сервиса Системы, из которого поставляются данные |
| Данные организационной структуры | PLT Модуль «Базовая функциональность» |
| Данные по компетенциям из профиля работника | PM Модуль «Оценка» |
| Данные, поставляемые в другие модули/сервисы Системы | Наименование модуля/сервиса Системы, в который поставляются данные |
| отсутствуют |
CDP1.1 Администрирование процесса ИПР
- управление периодичностью ИПР по модели тегов;
- настройка связи компетенции с траекторией развития для формирования рекомендуемых компетенций развития при составлении ИПР.
CDP1.2 Аналитика и отчетность
- аналитическая панель с прогрессом формирования и согласования ИПР для HR;
- выгрузка отчета по формированию и согласованию ИПР работников.
Функции системы
- ведение каталога типов форм развития;
- ведение каталога групп форм развития в привязке к типам;
- ведение каталога форм развития в привязке к группам;
- поддержка самостоятельного составления плана развития работником по траекториям развития;
- возможность при составлении ИПР учитывать предпочтительную траекторию развития работника, в том числе в условных процентах;
- рекомендательная модель развиваемых компетенций в зависимости от планируемой траектории развития;
- рекомендательная модель развиваемых компетенций на основании рекомендованных компетенций подразделения;
- рекомендательная модель развиваемых компетенций на основании профилей коллег по подразделению;
- возможность указания неограниченного кол-ва развивающих мероприятий в привязке к формам развития и ожидаемым срокам;
- возможность указания нескольких мероприятий развития для каждой развиваемой компетенции;
- возможность указания нескольких компетенций для каждого мероприятия;
- мониторинг формирования и согласования ИПР подчиненных работников для руководителя (по траекториям развития);
- мониторинг статусов ИПР по подразделению.
CDP 2 «Управление преемственностью»
Описание процесса
Общая информация: процесс реализуется регулярно.
НСИ процесса:
- уровни критичности позиций;
- уровни защищенности позиций;
- матрица определения необходимого количества преемников в зависимости от уровня критичности;
- статусы готовности преемников.

Рисунок – Схема процесса CDP 2 «Управление преемственностью»
Таблица – Описание процесса
| Описание | Участники | Результат |
| CDP 2.3 «Ведение критичности позиций, защищенность позиций» | ||
Руководитель видит позиции подчиненного подразделения и может задать уровни критичности. Ответственный за процесс Управления карьерой и развитием (HR) задает уровень критичности позиций по организации для тех позиций, для которых критичность не определена руководителем.
| Ответственный за процесс Управление карьерой и развитием (HR) | Критичность позиций |
| CDP2.4 Назначение и согласование преемников на критичные позиции | ||
Назначение преемников на критичные позиции: Руководитель выбирает кандидатов в преемники на позиции подразделения из числа подчиненных работников по вертикали вниз и указывает их готовность занять целевую позицию. Для каждого кандидата в преемники указывается соответствие индивидуального профиля компетенций кандидата индивидуальному профилю компетенций работника на целевой позиции. Для каждой позиции в зависимости от критичности и количества преемников рассчитывается уровень защищенности (расчет по закрепленной формуле). *см.пункт алгоритм расчета защищенности | Руководитель
| Перечень кандидатов в преемники на позиции подразделения
|
Согласование преемников на критичные позиции: Ответственный за процесс Управления карьерой и развитием (HR) видит выбранных руководителями кандидатов в преемники по организации, корректирует уровень готовности преемников (опционально). Ответственный за процесс Управления карьерой и развитием (HR) согласовывает или отклоняет назначенных руководителями кандидатов в преемники. Перечень преемников на позиции обновляется, в том числе на странице для руководителя. | Ответственный за процесс Управление карьерой и развитием (HR) | Перечень преемников на позиции организации |
Таблица – Взаимодействие процесса с модулями и сервисами Системы
| Данные, получаемые из других модулей/сервисов Системы | Наименование модуля/сервиса Системы, из которого поставляются данные |
| Данные организационный структуры | PLT Модуль «Базовая функциональность» |
Алгоритм расчета защищенности:
- Защищенность рассчитывается по всем позициям, кроме тех, для которых критичность не выбрана.
- Если ни одного преемника на позицию не назначено, защищенность = 0%.
- Если рекомендованное кол-во преемников для уровня критичности по позиции задано равным 0, защищенность позиции не рассчитывать, а считать равной 100%.
Для остальных позиций:
1. Определяем коэффициенты готовности (К1) для всех преемников на позицию:
- 1: готов;
- 0,5: готов через год.
2. Определяем коэффициенты согласования (К2) для всех преемников на позицию:
- 0,75: еще не согласован;
- 1: согласован.
3. Рассчитываем % защищенности позиции по следующей формуле:

Название
где n – рекомендованное кол-во преемников для критичности рассчитываемой позиции.
4. Определяем защищенность позиции в зависимости от полученного значения:
- 0–25%: не защищена;
- 26–50%: низкая;
- 51–75%: средняя;
- 76–100%: высокая.
CDP2.1 Администрирование процесса управление преемственностью
- настройка уровней критичности позиций;
- настройка критериев для расчета защищенности позиций;
- настройка требуемого количества преемников в зависимости от критичности позиции.
CDP2.2 Аналитика и отчетность
- выгрузка с данными по преемникам на позиции подразделения/организации.
Функции системы
- определение (экспертное) и ведение данных о критичности позиций;
- расчет защищенности позиции на основании критериев: количество согласованных преемников и уровень их готовности к занятию целевой позиции;
- назначение кандидатов в преемники руководителем и HR;
- согласование/отклонение со стороны HR кандидатов в преемники;
- определение/изменение степени готовности преемника вручную;
- исключение работника из согласованного списка преемников.
CDP 4 «Управление карьерным планированием»
Описание процесса
Общая информация: процесс реализуется циклично, имеет возможность настройки сроков проведения.
НСИ процесса:
- статусы готовности к ротации.
Таблица – Описание процесса
| Описание | Участники | Результат |
| CDP4.3 «Сбор информации о готовности к ротации, карьерным перемещениям» | ||
Ответственный за процесс Управление карьерой и развитием (HR) имеет возможность создания и запуска опроса карьерного планирования из административной панели. Работник проходит опрос карьерного планирования. Руководители и Ответственный за процесс Управления карьерой и развитием (HR) видят результаты опроса с ограничением доступа по организационному периметру в зависимости от роли. Ответственный за процесс Управления карьерой и развитием (HR) согласовывает или не согласовывает статус готовности работников по итогам опроса. | Ответственный за процесс Управление карьерой и развитием (HR) Работник Ответственный за процесс Управление карьерой и развитием (HR), Руководитель | Результаты опроса Статусы готовности работников к ротации |
Таблица – Взаимодействие процесса с модулями и сервисами Системы
| Данные, получаемые из других модулей/сервисов Системы | Наименование модуля/сервиса Системы, из которого поставляются данные |
| Данные организационной структуры | PLT Модуль «Базовая функциональность» |
| Данные, поставляемые в другие модули/сервисы Системы | Наименование модуля/сервиса Системы, в который поставляются данные |
| Результаты опроса | CDP4 «Управление преемственностью» |
CDP 4.1 Администрирование процесса карьерного планирования
- управление карьерным опросом в административной панели: структура опроса, аудитория опроса, запуск и остановка опроса, настройка даты автоматического запуска опроса;
- публикация (запуск) опросов различных видов (по Карьере, Оценке, Адаптации и др.) из каталога опросов.
Аналитика и отчетность
- просмотр результатов карьерного опроса по подразделению/организации;
- возможность просмотра гибкой панели результатов опросов;
- выгрузка результатов опроса.
Функции системы
- прохождение карьерного опроса;
- согласование/отклонение со стороны HR статуса готовности к ротации по итогам карьерного опроса;
- формирование различных видов опросов Ответственным за процесс Управление карьерой и развитием (HR) на выбранную аудиторию работников.
PM Модуль «Оценка»
Назначение модуля – автоматизация процессов:
- управление компетенциями;
- управление профилями должности;
- оценка персонала;
В модуле «Оценка предусмотрены следующие роли»:
- работник;
- руководитель;
- сотрудник HR (Ответственный за процесс оценки персонала);
- оценивающий;
- эксперт (работник, который выбран для согласования профиля должности)
Цель модуля: организовать процесс оценки компетенций работников, и определить уровень соответствие работников занимаемым позициям.
Задачи модуля:
- Создать единый процесс оценки работников, провести анализ уровня развития компетенций в компании.
- Выявить работников компании, владеющих важными для компании компетенциями.
- Определить соответствие работников занимаемым позициям и выявить расхождения в части владения компетенциями целевых позиций.
- Создать единый процесс профилирования подразделений и работников, посредством оцифровки компетенций работников и анализа имеющихся компетенций компании.
PM1 «Управление компетенциями»
Описание процесса
Общая информация: процесс управления компетенциями является непрерывным.
Для управления компетенциями в Системе предусмотрен единый каталог компетенций.
НСИ процесса:
- каталог компетенций;
- каталог шкал оценки;
- каталог алгоритмов расчета оценки;
- каталог кластеров компетенций;
- каталог типов компетенций.

Рисунок – Схема процесса Модуля РМ1 «Управление компетенциями»
Таблица – Описание процесса
| Описание | Участники | Результат |
| PM1.3 «Ведение каталога компетенций» | ||
Добавление компетенций:
Ответственный за процесс оценки персонала (HR) добавляет новую компетенцию в каталог: задает название, описание компетенции, тип шкалы оценки. Дополнительно в каталоге доступно добавление индикаторов и описание уровней для каждого индикатора. Добавленные компетенции отображаются в каталоге компетенций и доступны для просмотра всем пользователям. Администрирование компетенций в каталоге: Ответственный за процесс оценки персонала (HR) на постоянной основе, по мере необходимости, редактирует (доступно в части всех редактируемых параметров) или удаляет компетенции в каталоге. Отредактированные компетенции отображаются в каталоге компетенций и доступны для просмотра всем пользователям. Удаленные компетенции пропадают из каталога и становятся недоступны пользователям. | Ответственный за процесс оценки персонала (HR) | Каталог компетенций |
| PM1.4 «Ведение гибкого индивидуального профиля компетенций - модель тегов» | ||
Руководитель формирует перечень рекомендованных компетенций подразделения, выбирая компетенции из каталога, либо создает новые компетенции, относящиеся к кластеру «Профессиональные». Добавление компетенций в перечень рекомендованных для подразделения доступно Руководителю на постоянной основе. Работник выбирает компетенции из каталога, либо из списка рекомендованных компетенций подразделения, либо создает новые компетенции (кластер «Профессиональные») и добавляет их в индивидуальный профиль компетенций. Работник вносит данные о проектном опыте (участие во внутренних и внешних проектах), компетенциях, применяемых в проекте (возможно выбрать компетенции индивидуального профиля компетенций или из каталога компетенций) и достижениях за время реализации проекта. Руководитель подтверждает внесенные компетенции в профилях непосредственно подчиненных работников. | Руководитель подразделения Работник Работник Руководитель | Перечень рекомендованных компетенций подразделения Индивидуальный профиль компетенций работника |
Таблица – Взаимодействие процесса с модулями и сервисами Системы
| Данные, получаемые из других модулей/сервисов Системы | Наименование модуля/сервиса Системы, из которого поставляются данные |
| Данные организационной структуры | PLT Модуль «Базовая функциональность» |
| Данные, поставляемые в другие модули/сервисы Системы | Наименование модуля/сервиса Системы, в который поставляются данные |
| Перечень компетенций из индивидуального профиля работника | PLT Модуль «Базовая функциональность»: PLT3 «Профиль работника», PLT3 «Профиль подразделения» |
PM1.1 Администрирование каталога компетенций
- настройка состава каталога компетенций, в том числе наличие встроенного базового набора компетенций в каталоге компетенций с возможностью расширения;
- настройка групп компетенций в каталоге компетенций (с возможностью указания подгрупп);
- настройка кластеров/типов компетенций в каталоге компетенций;
- поддержка настройки каталога компетенций для учета компетенций, навыков и ценностей;
- настройка типовых шкал с различными уровнями оценки и их описанием (простая качественная, цифровая, многоуровневая и др.);
- возможность настройки выделенной группы каталога компетенций для организации открытого (с возможностью пополнения пользователями) каталога востребованных в компании навыков (навыки).
PM1.2 Аналитика и отчетность
- аналитическая панель с прогрессом заполнения индивидуальных профилей компетенций работников для Ответственного за процесс оценки персонала (HR) (модель тегов);
- возможность выгрузки отчета по заполнению индивидуальных профилей компетенций работников (модель тегов);
- возможность просмотра Руководителем профиля компетенций команды.
PM1.3 «Ведение каталога компетенций»
- ведение закрытого (без возможности пополнения пользователями) каталога компетенций, индикаторов компетенций;
- ведение индикаторов проявления компетенции в привязке к выбранной шкале оценки;
- возможность заведения различных весов для индикаторов проявления компетенции (по умолчанию вес равен единице для всех заведенных индикаторов);
- возможность заведения различных весов для различных уровней проявления индикатора, в рамках заданной шкалы оценки;
- ведение открытого (с возможностью пополнения пользователями) каталога компетенций;
- массовая загрузка компетенций в каталог с помощью загрузочных файлов (со шкалой и индикаторами проявления) через БД на этапе внедрения.
PM1.4 «Ведение гибкого индивидуального профиля компетенций - модель тегов»
- ведение индивидуального профиля компетенций Работником (выбор из каталога компетенций, рекомендованных компетенций подразделения);
- рекомендации компетенций для работников при заполнении профиля: компетенции коллег, рекомендованные компетенции подразделения;
- разграничение компетенций и навыков в профиле работника на подтвержденные и неподтвержденные;
- просмотр профиля компетенций работника самим работником, руководителем и иными специалистами в зависимости от уровня доступа;
- отображение компетенций в цифровом профиле работника;
- подтверждение компетенций руководителем;
- ведение руководителем рекомендованных компетенций подразделений.
PM2 «Управление профилями должностей»
Описание процесса
Общая информация: процесс управления профилями должностей является непрерывным.
НСИ процесса:
- каталог профилей должностей;
- каталог компетенций.

Рисунок – Схема процесса РМ2 «Управление профилями должности»
Таблица – Описание процесса
| Описание | Участники | Результат |
| PM2.3 «Ведение каталога профилей должности» | ||
Заполнение, добавление и ведение профилей должностей: Ответственный за процесс оценки персонала (HR) добавляет основные требования к позиции в профиль должности. Ответственный за процесс оценки персонала (HR) добавляет компетенции в профиль должности и устанавливает целевой уровень владения компетенцией для выбранного профиля должности. Добавленные профили должностей отображаются в каталоге. Администрирование профилей должностей в каталоге: Ответственный за процесс оценки персонала (HR) по мере необходимости редактирует (доступно в части всех редактируемых параметров) или удаляет профили должностей в каталоге. Отредактированные профили отображаются в каталоге профилей должностей и доступны для просмотра всем пользователям с ролью HR. | Ответственный за процесс оценки персонала (HR) | Каталог профилей должностей
|
Согласование профиля должности: Ответственный за процесс оценки персонала (HR) выбирает работника на роль согласующего эксперта и направляет профиль должности на согласование. После согласования экспертом профиль должности переходит в статус утверждено. Утвержденные профили должностей отображаются в каталоге и доступны для использования в процессах оценки и карьеры. | Ответственный за процесс оценки персонала (HR) Эксперт | Профиль должности |
| PM2.4 «Управление привязкой позиций к профилю должности» | ||
Ответственный за процесс оценки персонала (HR) присваивает профили должностей должностям/позициям в организационной структуре. Ответственный за процесс оценки персонала (HR) выбирает работника на роль согласующего эксперта и направляет привязки позиции к профилю должности на согласование. После согласования руководителем, экспертом и ответственным за процесс оценки персонала (HR), привязки позиции профиль должности переходит в статус утверждено. Утвержденные привязки позиций к профилям должностей отображаются в каталоге и доступны для использования в процессах оценки и карьеры. | Ответственный за процесс оценки персонала (HR), Эксперт
| Профиль должности |
Таблица – Взаимодействие процесса с модулями и сервисами Системы
| Данные, получаемые из других модулей/сервисов Системы | Наименование модуля/сервиса Системы, из которого поставляются данные |
| Данные организационной структуры | PLT Модуль «Базовая функциональность» |
| Данные, поставляемые в другие модули/сервисы Системы | Наименование модуля/сервиса Системы, в который поставляются данные |
| Перечень компетенций профиля и требуемый уровень проявления компетенций | PM Модуль «Оценка» CDP Модуль «Карьера и развитие» |
PM2.1 Администрирование профилей должностей
- редактирование каталога профилей должностей;
- настройка семейств профилей должностей;
- редактирование карточки профиля должности;
- настройка требуемого уровня владения компетенциями для профиля должности.
PM2.2 Аналитика и отчетность
- анализ соответствия профиля компетенций работника профилю должности или рекомендуемому профилю в профиле работника.
Функции системы
- ведение каталога профилей должностей;
- ведение требуемых компетенций и целевого уровня владения для заданного профиля должности;
- ведение единого профиля компетенций для списка связанных позиций;
- выбор экспертов для согласования профиля должности;
- согласование профиля должности назначенными экспертами;
- присвоение профилей отдельным должностям/позициям в организационной структуре;
- согласование экспертами привязки позиции к профилю должности;
- согласование руководителем привязки позиции к профилю должности;
- возможность ведения каталога задач и связанных функций;
- возможность указания связанных профилей должностей;
- возможность указать рекомендуемый срок работы на должности;
- рекомендуемое образование (минимальное);
- рекомендуемый стаж в разрезе типа стажа и срока.
PM3 «Оценка персонала»
Описание процесса
Общая информация: процесс оценки персонала является непрерывным, имеет возможность настройки сроков проведения мероприятий оценки.
НСИ процесса:
- типы оценки;
- сценарии оценки;
- статусы мероприятий оценки;
- форматы мероприятий оценки;
- цели проведения оценки;
- статусы возможности самооценки;
- статусы согласия оцениваемых;
- статусы оценки;
- профили должностей;
- индикаторы проявления компетенций;
- шкалы оценки компетенции;
- баллы шкалы оценки.
Схема процесса

Рисунок – Схема процесса PM3 Оценка персонала
Таблица – Описание процесса
| Описание | Участники | Результат |
| PM3.3 «Оценка 360 (270, 180, 90)» | ||
| PM3.3.1 «Подготовка оценки» | ||
Создание мероприятий оценки: Ответственный за процесс оценки персонала (HR) создает мероприятие оценки: заполняет основную информацию о мероприятии и даты проведения, выбирает оцениваемых работников, выбирает сценарий оценки, корректирует перечень компетенций для оценки (опционально), назначает оценивающих. Администрирование мероприятий оценки: Ответственный за процесс оценки персонала (HR) при необходимости редактирует (в части редактируемых параметров) карточку мероприятия оценки, либо удаляет мероприятия оценки в каталоге. Отредактированные мероприятия оценки отображаются в Системе с обновленными данными. Удаленные мероприятия оценки становятся недоступными. Ответственный за процесс оценки персонала (HR) при необходимости создает новые папки для распределения мероприятий оценки в каталоге. | Ответственный за процесс оценки персонала (HR) | Каталог мероприятий оценки |
| PM3.3.2 «Проведение оценки» | ||
| Работник, назначенный в качестве оценивающего, проводит оценку компетенций оцениваемого по шкале. Оценки каждого оценивающего и их комментарии сохраняются в мероприятии оценки на странице с результатами оценки по работнику. | Оценивающий | Результаты оценки компетенций работника |
| PM3.3.3 «Подведение итогов результатов оценки» | ||
| Ответственный за процесс оценки персонала (HR) отслеживает статусы мероприятий оценки, видит результаты оценки по каждому работнику, согласовывает результаты оценки и проставляет отметку об обновлении профиля работника (опционально), с учетом полученных оценок по компетенциям в рамках мероприятия оценки. | Ответственный за процесс оценки персонала (HR) | Результаты оценки компетенций работника |
| PM3.5 Внешняя оценка (вне Системы) | ||
| Ответственный за процесс оценки персонала (HR) создает мероприятие оценки в системе и вносит результаты оценки компетенций, проведенной вне системы вручную по каждому работнику. | Ответственный за процесс оценки персонала (HR) | Результаты оценки работника |
Таблица – Взаимодействие процесса с модулями и сервисами Системы
| Данные, получаемые из других модулей/сервисов Системы | Наименование модуля/сервиса Системы, из которого поставляются данные |
| Данные организационной структуры | PLT Модуль «Базовая функциональность» |
| Данные, поставляемые в другие модули/сервисы Системы | Наименование модуля/сервиса Системы, в который поставляются данные |
| Список оценок компетенций работника из мероприятий оценки, которые были добавлены в профиль работника. | CPD Модуль «Карьера и развитие» |
PM3.1 Администрирование процесса оценки персонала
- настройка различных сценариев оценки (оценка 90-360, внешняя оценка, интервью по компетенциям);
- настройка сроков проведения оценки, перечня оценивающих, перечня оцениваемых компетенций, состава оцениваемых работников;
- настройка необходимости получения согласия оцениваемых;
- поддержка итоговой корректировки оцениваемых компетенций Ответственным за процесс оценки персонала (HR) (при настройке допустимости корректировки результатов для данного вида мероприятия оценки);
- настройка допустимых ролей участников в разрезе типов мероприятий оценки;
- возможность указания минимального, максимального и рекомендуемого кол-ва оценивающих в разрезе типов мероприятия и участвующей роли оценивающего;
PM3.2 Аналитика и отчетность
- мониторинг прогресса оценки Ответственным за процесс оценки персонала (HR);
- мониторинг прогресса оценки руководителем;
- просмотр опубликованных результатов оценки работником, руководителем в профиле работника;
- просмотр администратором развернутых результатов оценки с комментариями в мероприятии оценки;
- просмотр аналитических данных по среднему уровню оценок компетенций по оценщикам (по группам оценщиков) в мероприятии оценки;
- отображение результатов оценки в профиле работника;
- выгрузка результатов оценки в шаблон формы отчета.
Функции системы
- создание мероприятий оценки;
- инициация массовой оценки работников на соответствие текущему профилю должности;
- инициация массовой оценки работников на соответствие целевому профилю должности;
- инициация массовой оценки работников на соответствие произвольному профилю должности;
- инициация массовой оценки работников по произвольному набору компетенций;
- формирование списка ролей оценивающих для оценки согласно выбранному типу оценки;
- массовое назначение оценивающих для оцениваемых работников;
- индивидуальное назначение оценивающих для оцениваемых работников по ролям согласно выбранному типу оценки;
- оценка по индикаторам компетенций в формате опроса с возможностью оставить комментарий;
- самооценка работником;
- отображение справочной информации о средней оценке компетенции по группам оценивающих;
- корректировка итоговой оценки работника по компетенциям Ответственным за процесс оценки персонала (HR);
- обновление/не обновление профиля компетенций работника по результатам оценки;
- внесение вручную результатов оценки компетенций, проведенной вне системы.
ONB Модуль «Адаптация»
Цель модуля – автоматизация процесса «Управление адаптацией персонала».
Задача модуля – создать условия для сопровождения и ознакомления новых работников с содержанием и условиями трудовой деятельности, а также обеспечение интеграции новых работников в социально-культурную среду компании.
Описание процесса
Общая информация: процесс реализуется регулярно для новых работников.
НСИ процесса:
- статусы адаптации;
- полезные и обучающие материалы;
- чек-листы.

Рисунок – Схема процесса Модуля ONB «Адаптация»
Таблица 14 – Описание процесса
| Описание | Участники | Результат |
| ONB3.1 «Старт процесса адаптации» | ||
После получения данных из кадровой системы о новом работнике, в Системе создается учетная запись нового пользователя, и ему предоставляется доступ к прохождению адаптации. Также работнику назначается бадди/наставник на основании данных, поступающих из кадровой системы, либо назначение наставника проводит руководитель нового работника вручную. | Система | План адаптации нового Работника |
| ONB3.2 «Прохождение адаптации» | ||
Работник знакомится с полезными материалами, программой обучения на период адаптации и выполняет задачи чек-листа, проходит доступные опросы. Руководитель знакомится с полезными материалами, программой обучения нового работника, видит свой чек-лист, чек-лист бадди/наставника, чек-лист нового работника, а также может выполнять задачи своего чек-листа и проходить доступные опросы. Бадди/наставник знакомится с полезными материалами, видит свой чек-лист, чек-лист нового работника, а также может выполнять задачи своего чек-листа и проходить доступные опросы. При наступлении даты окончания испытательного срока работника, руководитель подводит итоги испытательного срока, если предусмотрено, и, если период адаптации не равен периоду испытательного срока. Если не была инициирована процедура увольнения, при наступлении даты окончания испытательного срока он завершается автоматически. В случае успешного прохождения испытательного срока и после выполнения всех задач своего чек-листа работник подтверждает готовность к самостоятельной работе. Руководитель подводит итоги адаптации, подтверждает готовность работника к самостоятельной работе, завершая адаптацию, либо единожды не подтверждает готовность работника, тем самым продляя адаптацию до даты ее окончания. При наступлении даты окончания, если руководитель не подвел итоги адаптации, процесс завершается автоматически.
| Работник Руководитель Бадди Руководитель Работник Руководитель
| |
Таблица 15 – Взаимодействие процесса с модулями и сервисами Системы
| Данные, получаемые из других модулей/сервисов Системы | Наименование модуля/сервиса Системы, из которого поставляются данные |
| Данные организационной структуры | PLT Модуль «Базовая функциональность» |
ONB2 Аналитика и отчетность
- непрерывный мониторинг адаптации работника руководителем (канбан), бадди/наставником (канбан), HR (мониторинг);
- аналитика по прохождению этапов адаптации, заполнению чек-листов;
- аналитика по прохождению опросов;
- выгрузка отчета по прохождению этапов адаптации, заполнению чек-листов;
- выгрузка отчета по прохождению опросов;
- выгрузка комментариев к открытым вопросам опроса для выявления проблемных зон процесса.
ONB3.1 «Старт процесса адаптации»
- планы адаптации: задачи, полезные материалы, ссылки на обучение, опросы;
- чек-листы испытательного срока/адаптации для работника, новичка, бадди;
- редактирование назначенных работникам индивидуальных планов адаптации - добавление задач;
- назначение бадди/наставника в ИПА на основании данных, полученных по интеграции;
- назначение наставников из каталога вручную;
ONB3.2 «Прохождение адаптации»
- оценка прохождения испытательного срока руководителем;
- завершение испытательного срока в день окончания периода на основании даты, полученной по интеграции;
- подтверждение готовности к самостоятельной работе работником;
- подведение итогов адаптации руководителем;
- автоматическое завершение адаптации по дате окончания;
- опросы бадди, руководителя, работника в ходе процесса адаптации, в том числе возможность оставить комментарий по процессу в открытых вопросах и в случае негативного ответа на вопрос.
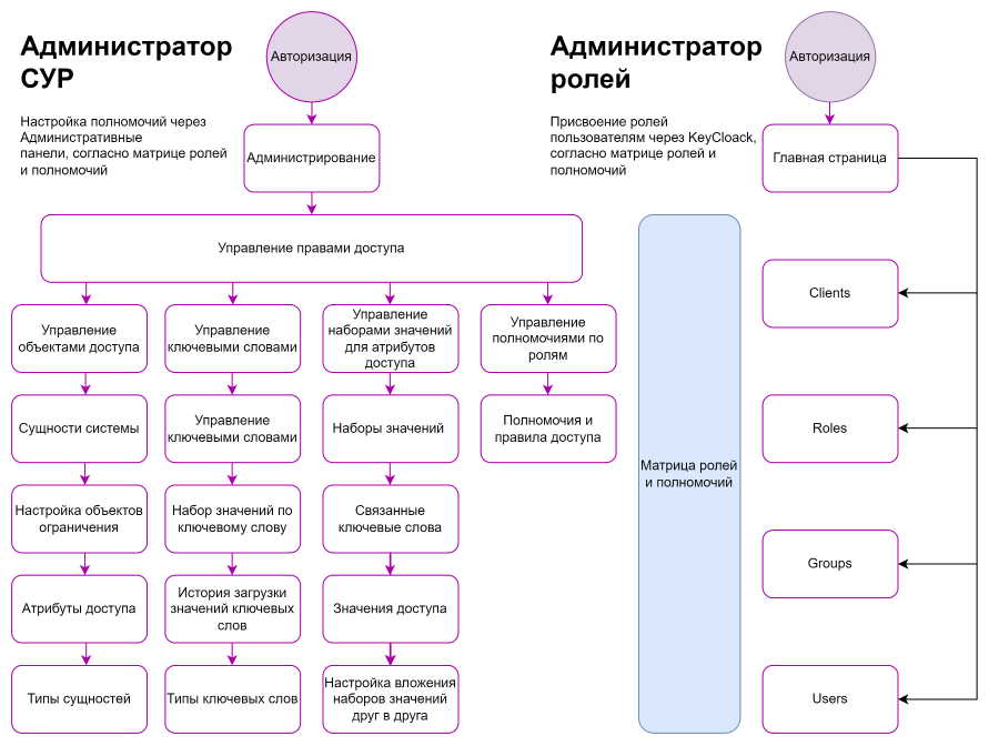
ADM Модуль "Управление правами доступа"
Цель модуля - управление ролями и правами доступа для пользователей Системы.
Задачи модуля:
- Автоматизация процессов управления правами доступа.
- Возможность ведения справочников системы (НСИ) через панель администрирования.
- Возможность управления полномочиями пользователей через панель администрирования.
- Возможность управления ролями через KeyCloack.
В модуле ADM предусмотрены следующие роли:
- Администратор СУР
- Администратор ролей
Схема модуля
Схема модуля соответствует рисунку.

Рисунок — Схема процесса ADM Модуля «Управление правами доступа»
Описание модуля
Таблица — Описание модуля
| Описание | Роли-участники | Результат |
| ADM "Управление правами доступа" | ||
| 1. После авторизации пользователь попадает на главную страницу Системы. | Администратор СУР / Администратор ролей | Настройка полномочий и ролей |
| 2. После переходит в "Администрирование". | ||
| 3. Далее переходит в "Управление правами доступа". | ||
| ||
| ||
| ADM "KeyCloack" | ||
| 1. После авторизации пользователь попадает на главную страницу KeyCloack | Администратор ролей | Присвоение ролей пользователю |
| 2. Далее пользователю доступны все вкладки интерфейса KeyCloack | ||
Функции системы
ADM "Управление правами доступа"
- Управление объектами доступа - настройки сущностей, объектов и атрибутов доступа.
- Управление ключевыми словами - настройки ключевых слов.
- Управление наборами значений - настройки наборов значений и связей с атрибутами и ключевыми словами.
- Управление полномочиями по ролям - настройка полномочий и связей с ограничениями и наборами значений.
ADM "KeyCloack"
- Clients - регистрация ключевых слов.
- Roles - регистрация и настройки ролей.
- Groups - регистрация и настройка групповых ролей.
- Users - регистрация и настройка пользователей.
Принцип присвоения ролей
Одному пользователю может быть присвоено несколько ролей в Системе.
В коробочную поставку входят роли Работник и Руководитель. Финальный состав ролей обсуждается с Заказчиком и регистрируется в документе "Матрица ролей и полномочий".
Каждой роли может быть присвоен доступ к представлениям (датасетам) и методам, зависящим от формируемых полномочий роли.
Доступы к представлениям может быть предоставлен, как в полном объёме, так и с учётом ограничений доступа по столбцам.
Доступы к методам могут быть предоставлены на чтение, на редактирование а также с учётом разрезов, только для зарегистрированных в системе методов. Список зарегистрированных в системе методов, доступных для применения в СУР выпускается вместе с обновлением системы.
CFG Модуль "Управление конфигурацией"
Назначение модуля - управление конфигурацией Системы.
Задачи модуля:
- Автоматизация процессов управление конфигурацией Системы.
- Возможность ведения справочников системы (НСИ) через панель администрирования.
В модуле CFG предусмотрены следующие роли:
- Администратор метаданных.
- Администратор функционального периметра.
- Администратор конфигурационных параметров.
Цель модуля: организовать процесс управления конфигурацией через административные панели.
Модуль состоит из процессов:
- Управление метаданными - описание состава источников данных, таблиц, бизнес-объектов, страниц, датасетов, виджетов и другой технической информации. Регистрация проектно-зависимых значений.
- Управление функциональным периметром - описание состава модулей и бизнес-процессов в разрезе версий системы. Регистрация проектно-зависимых значений.
- Управление конфигурационными параметрами - описание состава модулей и бизнес-процессов в разрезе версий системы. Регистрация проектно-зависимых значений.
- Управление конфигурацией (v.1) - устаревшие объекты конфигурации, будут отключены после переноса настроек в целевые структуры.
- Управление составом приложений - управление составом приложений системы и их наследованием.
Схема процесса Модуля CFG «Управление конфигурацией» соответствует рисунку.

Рисунок – Схема процесса Модуля CFG «Управление конфигурацией»
Описание процессов
Администраторы CFG получают функциональные требования, в соответствии с ними производят настройки Системы.
CFG1 «Управление метаданными»
Для управления метаданными в Системе предусмотрен единый каталог НСИ.
Таблица – Описание процесса
| Описание | Участники | Результат |
| CFG. «Управление метаданными» | ||
Типы источников данных | Администратор метаданных | Настроен НСИ со списком типов источников данных |
| Список версий системы | Администратор метаданных | Настроен НСИ со списком версий системы |
| Источники данных | Администратор метаданных | Настроен НСИ со списком источников данных |
| Список таблиц | Администратор метаданных | Настроен НСИ со списком таблиц |
| Список используемых на страницах виджетов | Администратор метаданных | Настроен НСИ со списком используемых на страницах виджетов |
| Список используемых на страницах датасетов | Администратор метаданных | Настроен НСИ со списком используемых на страницах датасетов |
CFG2 «Управление функциональным периметром»
Для управления функциональным периметром в Системе предусмотрен единый каталог НСИ.
Таблица – Описание процесса
| Описание | Участники | Результат |
| CFG. «Управление функциональным периметром» | ||
Список модулей и процессов | Администратор функционального периметра | Настроен НСИ со списком модулей и процессов |
| Страницы системы | Администратор функционального периметра | Настроен НСИ со списком страниц системы |
| Группы страниц | Администратор функционального периметра | Настроен НСИ со списком групп страниц |
| Бизнес-объект | Администратор функционального периметра | Настроен НСИ со списком бизнес-объектов |
| Состав таблиц для бизнес-объекта | Администратор функционального периметра | Настроен НСИ с составом таблиц для бизнес-объекта |
| Тип бизнес-объекта | Администратор функционального периметра | Настроен НСИ со списком типов бизнес-объектов |
CFG3 «Управление конфигурационными параметрами»
Для управления конфигурационными параметрами в Системе предусмотрен единый каталог НСИ.
Таблица – Описание процесса
| Описание | Участники | Результат |
| CFG. «Управление конфигурационными параметрами» | ||
| Конфигурационные параметры модулей | Администратор конфигурационных параметров | Настроен НСИ с конфигурационными параметрами модулей |
| Конфигурационные параметры процесса | Администратор конфигурационных параметров | Настроен НСИ с конфигурационными параметрами процесса |
| Конфигурационные параметры для бизнес-объекта процесса | Администратор конфигурационных параметров | Настроен НСИ с конфигурационными параметрами для бизнес-объекта |
| Список, настраиваемых блоков на странице | Администратор конфигурационных параметров | Настроен НСИ со списком, настраиваемых блоков на странице |
| Управление главным экраном | Администратор конфигурационных параметров | Настроен НСИ для главного экрана |
| Настройка датасета виджета КБЛ на главной странице в боковом выезжающем меню, настройка карточек меню | Администратор конфигурационных параметров | Настроен НСИ с настройкой карточки меню |
| Ссылки для бокового меню, логотипа и иного рода единого хранения данных | Администратор конфигурационных параметров | Настроен НСИ с ссылками бокового меню, логотипа и иного рода единого хранения данных |
| CFG. «Управление конфигурацией (v.1)» | ||
| Настройка отключаемых элементов интерфейса на страницах модуля оргструктура | Администратор конфигурационных параметров | Настроен НСИ с настройкой модуля оргструктура |
| Настройки отключаемых элементов интерфейса на главной странице | Администратор конфигурационных параметров | Настроен НСИ с настройкой главного меню |
| Настройки отключаемых элементов интерфейса на страницах модуля адаптация | Администратор конфигурационных параметров | Настроен НСИ с настройкой модуля адаптация |
| Настройки отключаемых элементов интерфейса на страницах модуля карьера | Администратор конфигурационных параметров | Настроен НСИ с настройкой модуля карьера |
| Настройки отключаемых элементов интерфейса на страницах модуля обучение | Администратор конфигурационных параметров | Настроен НСИ с настройкой модуля обучение |
| Настройки отключаемых элементов интерфейса на страницах модуля оценка | Администратор конфигурационных параметров | Настроен НСИ с настройкой модуля оценка |
| Настройки отключаемых элементов интерфейса на страницах модуля целеполагание | Администратор конфигурационных параметров | Настроен НСИ с настройкой модуля целеполагания |
INT Модуль "Управление интеграцией"
Назначение модуля - обеспечить процесс загрузки (Load) данных в систему VKPHT.
Задачи модуля:
- Регистрация шаблонов, их структуры, проверок и разрешенных типов, скачивание пустого шаблона.
- Конфигурирование правил обработки шаблонов.
- Выполнения сценария интеграции данных через мастер методы:
- Создать интеграционный поток по правилу обработки шаблона.
- Создать и обработать интеграционный поток по правилу обработки шаблона.
- Создать и обработать интеграционный поток по всем правилам обработки шаблонов.
- Создать и обработать интеграционный поток по группе правил обработки шаблонов.
- Выполнение сценария интеграции данных пошагово:
- Создать интеграционный поток по правилу обработки шаблона.
- Забрать данные файла в буфер интеграции.
- Проверить данные без загрузки в целевую систему.
- Проверить данные и загрузить в целевую систему.
- Возможность просмотра результатов интеграции.
- Возможность выгрузки отчетной формы.
В модуле INT предусмотрены следующие роли:
- Специалист по конфигурированию интеграции - отвечает за создание и редактирование правил загрузки данных.
- Специалист по запуску интеграции - создает и обрабатывает интеграционные потоки, анализирует ошибки в переданных на загрузку данных.
Описание модуля INT
INT1 "Управление шаблонами"
Задачи процесса управления шаблонами, обеспечить следующие возможности:
- Просмотр шаблонов с возможностью скачивания пустого шаблона.
- Просмотр типов файла интеграционной платформы.
- Просмотр состава данных шаблона интеграции.
- Просмотр алгоритма проверки шаблонов интеграции.
Описание процесса "Подготовка данных":

Рисунок — Подготовка данных
Таблица – Описание процесса "Подготовка данных"
| Описание | Участники | Результат |
| INT1 "Управление шаблонами" | ||
Ответственный за процесс оценки персонала (HR) скачивает пустой шаблон. Интеграционная платформа генерирует xlsx файл с заполненной шапкой в соответствии с данными в таблице template_filed (template_field.code отсортированные по template_field.index). Ответственный за процесс подготовки данных локально на компьютере заполняет шаблон в соответствии с руководством по заполнению шаблона. Ответственный за процесс подготовки данных выкладывает заполненный шаблона на SFTP. | Ответственный за процесс подготовки данных | Корректно заполненный файл размещен в целевой папке для забора данных в БД Интеграции |
INT2 "Управление источниками и потоками"
Задачи процесса управления источниками и потоками, обеспечить следующие возможности:
- Просмотр типов источников интеграционной платформы.
- Просмотр реестра источников файлов для интеграции.
- Просмотр правил обработки данных по шаблонам.
- Просмотр правил обработки данных по шаблонам по интеграционным потокам.
- Конфигурирование правил обработки шаблонов.
- Выполнение сценария интеграции данных.
Описание процесса:

Рисунок — Конфигурация правил
Таблица – Описание процесса "Конфигурация правил"
| Описание | Участники | Результат |
| INT2 "Управление источниками и потоками" | ||
Специалист по конфигурированию интеграции открывает форму соответствующего правила и прописывает данные:
| Специалист по конфигурированию интеграции | В соответствующем правиле обработке шаблона корректно прописаны данные:
|

Рисунок — Прохождение базового сценария
Таблица – Описание процесса "Прохождение базового сценария"
| Описание | Участники | Результат |
| INT2 "Управление источниками и потоками" | ||
1.Начало процесса интеграции. 2. Пользователь инициирует процесс создания потока.. 3. Вызывается метода регистрации интеграционного потока и формирования списка файлов. 3.1 Ошибка подключения к папкам файла:
При получении ошибки сценарий заканчивается как ошибочный. 3.3 Регистрируется экземпляр интеграционного потока. 3.4 Составляется список интеграционных файлов, исходя из настроек правил обработки данных по шаблонам. 4. Пользователь инициирует процесс забора данных из xlsx файла в БД интеграции. 4.1 Вызывается метод забора данных из файла в БД интеграции. 4.2 Проверка шаблона на соответствие заданной структуры шаблона:
При получении ошибки сценарий заканчивается как ошибочный. 4.3.2 Регистрируются строки интеграционного файла. Строка преобразуется в json формат и записывается в БД интеграции. 4.4 В случае ошибки пользователь может доработать шаблон 4.5 повторно разместить на SFTP ресурсе и повторить шаги начиная с п.2. 5. Пользователь инициирует процесс проверки и загрузки или проверки без загрузки 5.1. Вызывается метод верификации данных. 5.2 Регистрация запуска по интеграционному файлу. 5.3 Регистрация запуска по строкам интеграционного файла. 5.4 Регистрация ошибок по каждой строке. Проверка на корректность формата, обязательности и размерности. 5.5 Если пользователь нажимал проверить без загрузки, то сценарий завершается. 5.6 Если пользователь нажимал проверить и загрузить, то сценарий продолжается. 5.7 Если правило обработки сконфигурировано как режим отладки, то сценарий завершается. 6. Вызывается метод формирования и отправки запроса на вставку в целевую систему. 6.1 API целевой системы построчно обрабатывает запрос на вставку. Проверка на корректность формата, обязательности и размерности: 6.2 Если ошибки нет, то происходит запись в БД целевой систему. 6.3 Если есть ошибка, то ошибка регистрируется в БД интеграции. 6.5 Если правило обработки сконфигурировано как продолжить, при получении ошибки вставке, то сценарий продолжается 6.7. Если правило обработки сконфигурировано как остановить при получении ошибки вставке, то сценарий останавливается и пользователь может повторить процесс подготовки данных, размещения на SFTP и прохождения сценария. Процесс вставки продолжается пока все строки не обработаны. 6.6. Когда все строки обработаны, сценарий завершен. После завершения сценария пользователь может по необходимость вернуться к переподготовки данных и размещения их на SFTP и перезапуску процесса. | Специалист по запуску интеграции | Пройден базовый сценарий загрузки данных в целевую систему |
INT3 "Управление миграцией данных"
Задачи процесса управление миграции данных, обеспечить следующие возможности:
- Просмотр реестр интеграционных потоков.
- Выгрузка отчетной формы.
Описание процесса "Выгрузка отчетной формы":

Рисунок — Выгрузка отчетной формы
| Описание | Участники | Результат |
| INT3 "Управление миграции данных" | ||
Специалист по запуску интеграции инициирует процесс выгрузки отчета. Интеграционная платформа генерирует xlsx файл, содержащий строки, которые были в исходном документе и которые не прогрузились в целевую систему. | Специалист по запуску интеграции | Выгружен xlsx файл с ошибочными строками |
AWA. Модуль "Управление нотификациями"
Цель модуля - администрирование уведомлений, формируемых в Системе, создание шаблонов писем, а также формирование ручных рассылок, ведение журнала отправки уведомлений.
Задачи модуля:
- Возможность ведения справочников системы (НСИ) через панель администрирования.
- Возможность настройки событий уведомлений.
- Возможность настройки шаблонов уведомлений с выводом динамически формируемых полей (токенов).
- Возможность настройки вычисляемых получателей уведомлений.
- Возможность настройки ручных рассылок.
- Возможность просмотра подробного журнала уведомлений (статусы, подробные данные по уведомлению).
В модуле AWA предусмотрены следующие бизнес-роли:
- Администратор, отвечающий за формирование и отслеживание отправки уведомлений.
- Сотрудник, регулирующий необходимость получения уведомлений.
Схема модуля

Рисунок - Схема модуля AWA "Управление нотификациями"
Описание модуля
Таблица — Описание модуля
Описание | Роли-участники | Результат |
AWA Администрирование уведомлений | Администратор | Настройка уведомлений о событиях, настройка шаблонов уведомлений |
Уведомления о событиях - настройка кодов событий уведомлений:
| ||
| AWA Администрирование шаблонов уведомлений | ||
Администратор Системы может выполнить настройку шаблонов уведомлений для каждого из типов событий. При настройке шаблонов уведомлений есть возможность выбора динамически определяемых полей в теме и тексте уведомления, а также вычисляемых получателей. Дополнительно, можно создавать замещающие шаблоны, которые будут отрабатывать в случае, если не отработал основной шаблон. Есть возможность настройки нескольких шаблонов для каждого уникального типа события. | ||
| AWA Ручные рассылки | ||
| Администратор Системы может создать и выполнить запуск уведомления при помощи ручных рассылок. Для этого через "Ручные рассылки" в администрировании управления нотификациями возможно добавление ручного события (маска "manualmailing") с указанием необходимого шаблона уведомления. | Администратор | Запуск ручного события |
| AWA Журнал уведомлений | ||
| Администратору Системы доступен журнал уведомлений, в котором можно получить информацию о статусе отправки, теме и текста уведомления, а также списка получателей. | Администратор | Журнал уведомлений |
| AWA Подписки на уведомления | ||
| Каждый сотрудник в Системе может регулировать получение уведомлений по тем или иным событиям, либо отказаться от получения уведомлений вовсе. | Сотрудник | Подписки на уведомления |
BPS. Модуль "Управление фоновыми программами"
Цель модуля - запуск/отмена фоновых программ, просмотр журнала отправки уведомлений.
Задачи модуля:
- Возможность настройки запуска фоновых программ (периодичность).
- Возможность ручного запуска фоновых программ.
- Возможность отмены ручного запуска фоновых программ.
- Возможность просмотра подробного журнала фоновых программ (статусы, данные о результатах работы фоновой программы).
В модуле BPS предусмотрены следующие бизнес-роли:
- Администратор, отвечающий за запуск/отмену фоновых программ.
Схема модуля

Рисунок - Схема модуля BPS "Управление фоновыми программами"
Описание модуля
Таблица 1 — Описание модуля
Описание | Роли-участники | Результат |
BPS Администрирование фоновых программ | Администратор | Планирование ручной запуск/отмена выполнения фоновых программ, просмотр журнал фоновых программ. |
Администратор осуществляет настройку по планированию, запуску и отмене фоновых программ. Есть возможность настройки автоматического и ручного запуска программ. | ||
| BPS Журнал фоновых программ | ||
Администратор может отслеживать журнал фоновых программ и просмотреть статус, текст ошибки в случае их возникновения. |